Everything you need
Stay informed without the information overload
Voice Input
Speak your query and get a concise briefing read back to you
Social Media Insights
Get the most relevant content from Twitter/X and LinkedIn
Web Intelligence
Discover relevant content from across the open web
How It Works
SocialBrief uses advanced AI to deliver concise, actionable briefings
Speak or Type
Use voice input or type your query about what you want to know
AI Processing
Our AI searches Twitter/X, LinkedIn, and the web for relevant content
Receive Your Brief
Get a concise, actionable summary read back to you or displayed on screen
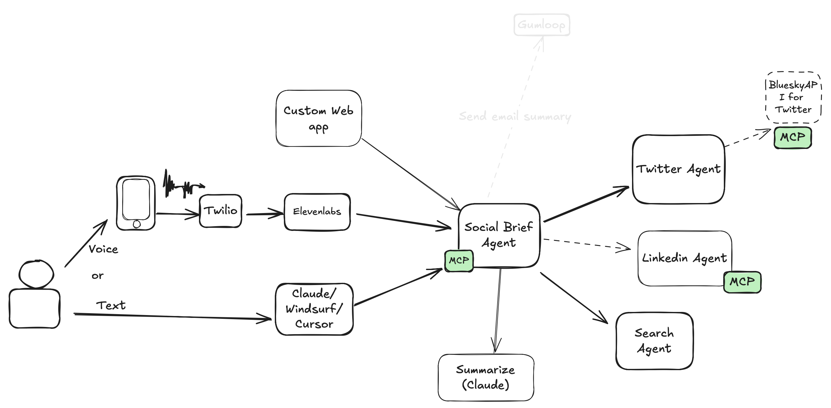
System Architecture
How SocialBrief is built to deliver fast, reliable insights

Frontend
Built with Next.js and React, providing a responsive and interactive user experience with voice input capabilities.
Backend Services
Serverless functions handle API requests, data processing, and integration with social media platforms and web sources.
AI Processing
Advanced language models analyze and summarize content, delivering concise and relevant briefings tailored to your needs.
